Что такое findslide.org?

FindSlide.org - это сайт презентаций, докладов, шаблонов в формате PowerPoint.


Для правообладателей

Обратная связь

Email: Нажмите что бы посмотреть 

Яндекс.Метрика

Презентация на тему Линейное программирование

Содержание

Примеры задач линейного программирования
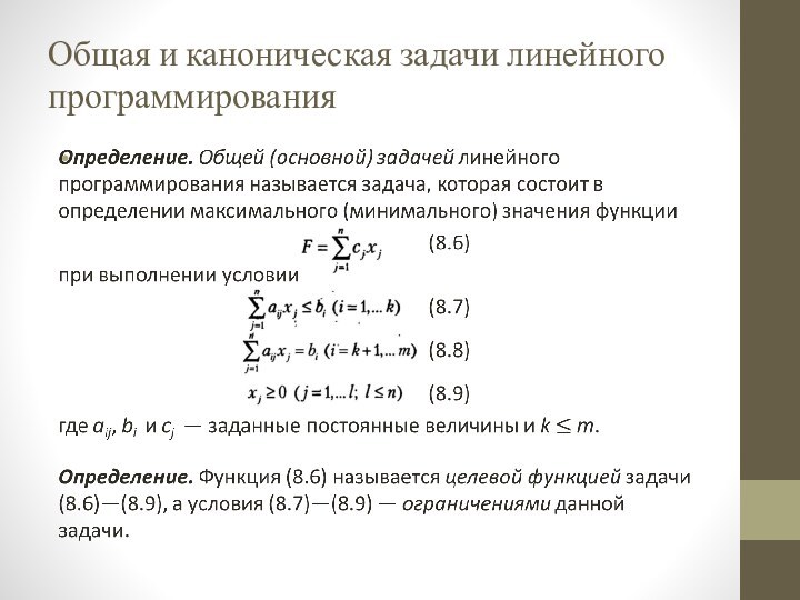
Линейное программированиеЛинейное программирование — математическая дисциплина, посвященная теории и методам решения задач Примеры задач линейного программирования Общая и каноническая задачи линейного программирования Общая и каноническая задачи линейного программированияОпределение. Канонической задачей линейного программирования называется задача, Общая и каноническая задачи линейного программированияОграничение-неравенствоОграничение-равенствоОграничение-неравенствоОграничение-равенствоЕсли переменная хk по условию задачи отрицательна, Линейное программирование (Пример) Геометрическое истолкование задач линейного программирования Геометрическое истолкование задач линейного программирования Линейное программирование (Пример)Для изготовления двух видов изделий А и В предприятие использует Линейное программирование (Пример)Графическое решение Аналитическое решение задач линейного программирования Аналитическое решение задач линейного программированияОпределение. Если система векторов {Pj} входящих в левую Симплекс-методСимплекс-метод — алгоритм решения оптимизационной задачи линейного программирования путём перебора вершин выпуклого Постановка задачи и определение исходного опорного плана. Проверка оптимального опорного плана. Переход к новому опорному плану Переход к новому опорному плануВ результате получим, что (bl - alk xl) Описание симплекс-таблицыОбщий вид симплекс-таблицыВ столбце Сб записывают коэффициенты при неизвестных целевой функции, Аналитическое решение задач линейного программирования (Пример)Для изготовления различных изделий A, В и Аналитическое решение задач линейного программирования (Пример)Каноническая форма. Переход от ограничений-неравенств к ограничениям-равенствам. Аналитическое решение задач линейного программирования (Пример)Составим симплекс-таблицу для итерации 1 и проверим Аналитическое решение задач линейного программирования (Пример)Столбец Р3 и строка Р5 являются в Аналитическое решение задач линейного программирования (Пример)Найдем вектор, подлежащий исключению из базиса. min(72/9,
Слайды презентации

Слайд 2 Примеры задач линейного программирования

Примеры задач линейного программирования

Слайд 3 Общая и каноническая задачи линейного программирования

Общая и каноническая задачи линейного программирования

Слайд 4 Общая и каноническая задачи линейного программирования
Определение. Канонической задачей

Общая и каноническая задачи линейного программированияОпределение. Канонической задачей линейного программирования называется

линейного программирования называется задача, которая состоит в определений максимального

значения функции (8.6) при выполнении условий (8.8) и (8.9), где k = 0 и l = n.
Определение. Вектор X = (х1, х2,... хn)T, удовлетворяющий
ограничениям задачи (8.7)—(8.9), называется допустимым решением, или планом.
Определение. План X* = (х1*, х2*, ... хn*)T, при котором целевая функция принимает свое максимальное (минимальное) значение, называется оптимальным.
F = c1х1 + c2х2 + … + cnхn
F1 = -F = -c1х1 - c2х2 - … - cnхn
min F = max(-F)

Слайд 5 Общая и каноническая задачи линейного программирования
Ограничение-неравенство

Ограничение-равенство

Ограничение-неравенство

Ограничение-равенство


Если переменная хk

Общая и каноническая задачи линейного программированияОграничение-неравенствоОграничение-равенствоОграничение-неравенствоОграничение-равенствоЕсли переменная хk по условию задачи

по условию задачи отрицательна, то ее следует заменить двумя

неотрицательными переменными uk и vk, приняв xk = uk - vk.

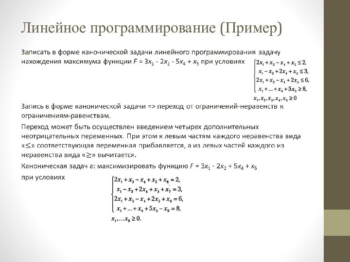
Слайд 6 Линейное программирование (Пример)

Линейное программирование (Пример)

Слайд 7 Геометрическое истолкование задач линейного программирования

Геометрическое истолкование задач линейного программирования

Слайд 8 Геометрическое истолкование задач линейного программирования

Геометрическое истолкование задач линейного программирования

Слайд 9 Линейное программирование (Пример)
Для изготовления двух видов изделий А

Линейное программирование (Пример)Для изготовления двух видов изделий А и В предприятие

и В предприятие использует три вида сырья. Нормы расхода

каждого вида сырья на изготовление единицы продукции данного вида приведены в табл.





Требуется определить такой план выпуска, при котором прибыль предприятия от реализации совокупности изделий будет максимальной.




Общая прибыль от реализации всей продукции составит F = 30x1 + 40x2.
Найдем решение данное! задачи, используя ее геометрическую интерпретацию. Сначала определим многоугольник решений. Для этого в неравенствах системы ограничений и условиях неотрицательности переменных следует заменить знаки неравенств знаками точных равенств и найти соответствующие прямые.


Слайд 10 Линейное программирование (Пример)
Графическое решение

Линейное программирование (Пример)Графическое решение

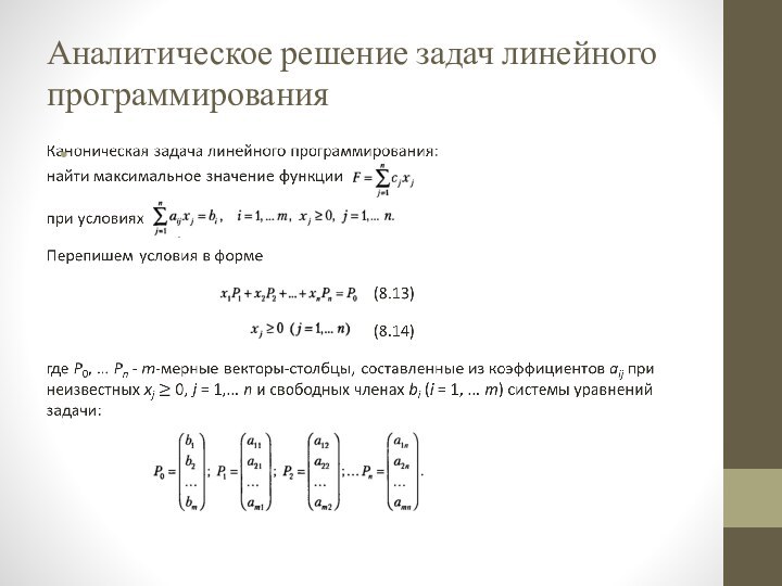
Слайд 11 Аналитическое решение задач линейного программирования

Аналитическое решение задач линейного программирования

Слайд 12 Аналитическое решение задач линейного программирования
Определение. Если система векторов

Аналитическое решение задач линейного программированияОпределение. Если система векторов {Pj} входящих в

{Pj} входящих в левую часть уравнения (8.13), (8.14) с

положительными коэффициентами {xj > 0} линейно независима, то план X = (x1 , х2 , … хn)T называется опорным планом канонической задачи линейного программирования.
Определение. Опорный план X = (x1 , х2 , … хn)T называется невырожденным, если он содержит ровно m ненулевых компонент {xj > 0}, а если их меньше т, то вырожденным.

Необходимо обратить внимание на следующее.
- Если задача линейного программирования разрешима, то максимум целевой функции достигается хотя бы при одном опорном плане.
- Опорный план является угловой точкой множества планов, целевая функция принимает максимальное значение именно на множестве опорных планов задачи (в одной из вершин многогранника решений).



Слайд 13 Симплекс-метод
Симплекс-метод — алгоритм решения оптимизационной задачи линейного программирования

Симплекс-методСимплекс-метод — алгоритм решения оптимизационной задачи линейного программирования путём перебора вершин

путём перебора вершин выпуклого многогранника в многомерном пространстве.
Нахождение решения

симплекс-методом гарантируется только в том случае, когда на каждом шаге рассматриваемый опорный план является невырожденным.

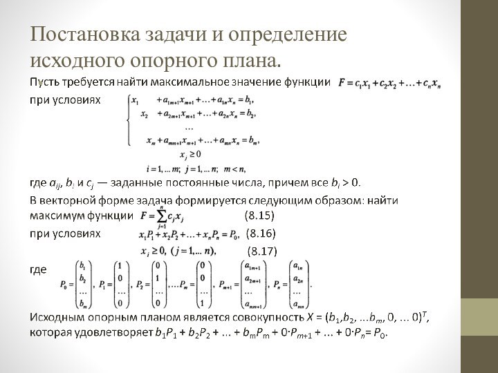
Слайд 14 Постановка задачи и определение исходного опорного плана.

Постановка задачи и определение исходного опорного плана.

Слайд 15 Проверка оптимального опорного плана.

Проверка оптимального опорного плана.

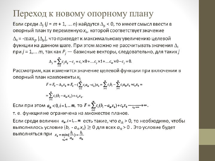
Слайд 16 Переход к новому опорному плану

Переход к новому опорному плану

Слайд 17 Переход к новому опорному плану
В результате получим, что

Переход к новому опорному плануВ результате получим, что (bl - alk

(bl - alk xl) = 0 и компоненту xl

следует исключить из опорного плана, а вместо включить компоненту хk. Базисный вектор Pl исключается, вместо него в базис включается вектор Pk. Значение функции
при этом увеличится

Возможна ситуация, когда достигается при нескольких i. В
таком случае получим, что несколько компонент нового опорного плана будут равны нулю, и невырожденный опорный план превратится в вырожденный.


Слайд 18 Описание симплекс-таблицы
Общий вид симплекс-таблицы








В столбце Сб записывают коэффициенты

Описание симплекс-таблицыОбщий вид симплекс-таблицыВ столбце Сб записывают коэффициенты при неизвестных целевой

при неизвестных целевой функции, имеющие те же индексы, что

и векторы данного базиса.
В столбце Р0 записывают положительные компоненты исходного опорного плана, в нем же в результате вычислений получают компоненты оптимального плана.
Столбцы векторов Pj представляют собой коэффициенты разложения этих векторов по векторам данного базиса.
j = zj - сj. Величина zj - скалярное произведение вектора Рj на вектор Р0.



Слайд 19 Аналитическое решение задач линейного программирования (Пример)
Для изготовления различных

Аналитическое решение задач линейного программирования (Пример)Для изготовления различных изделий A, В

изделий A, В и С предприятие использует три различных

вида сырья. Нормы расхода сырья на производство одного изделия каждого вида, цена одного изделия, а также общее количество сырья каждого вида приведены в табл. 2.




Составить план производства изделий, при котором общая стоимость произведенной продукции будет максимальной.

Система неравенств

(8.22)

Общая стоимость произведенной предприятием продукции составляет
(8.23)
(8.24)






Слайд 20 Аналитическое решение задач линейного программирования (Пример)
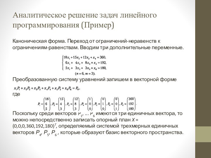
Каноническая форма. Переход

Аналитическое решение задач линейного программирования (Пример)Каноническая форма. Переход от ограничений-неравенств к

от ограничений-неравенств к ограничениям-равенствам. Вводим три дополнительные переменные.



Преобразованную систему

уравнений запишем в векторной форме

где


Поскольку среди векторов P1, ... P6 имеются три единичных вектора, то можно непосредственно записать опорный план X = (0,0,0,360,192,180)T, определяемый системой трехмерных единичных векторов Р4, Р5, Р6 , которые образуют базис векторного пространства.

Слайд 21 Аналитическое решение задач линейного программирования (Пример)
Составим симплекс-таблицу для

Аналитическое решение задач линейного программирования (Пример)Составим симплекс-таблицу для итерации 1 и

итерации 1 и проверим исходный план на оптимальность:

Для векторов

базиса Таблица 1.1





Опорный план X не является оптимальным: имеются отрицательные числа.
Для определения вектора, подлежащего исключению, находим min(bi / ai3) при ai3 > 0, т.е. min (360/12; 192/8; 180/3) = 192/8 = 24. Таким образом, из базиса следует исключить вектор Р5. Ограничивающим фактором для производства изделий С является имеющийся объем сырья II вида. С учетом этого предприятие может выпустить 24 изделия С.

Слайд 22 Аналитическое решение задач линейного программирования (Пример)
Столбец Р3 и

Аналитическое решение задач линейного программирования (Пример)Столбец Р3 и строка Р5 являются

строка Р5 являются в симплекс-таблице направляющими. Составим таблицу для

итерации 2 Таблица 1.2





Для определения элементов применяем правило треугольника. Элементы можно вычислены непосредственно по формулам (8.18)—(8.21).
Вычислим число, являющееся первым элементом вектора Р0 . Для его вычисления находим три числа, расположенные:
1) в табл. 1.1 на пересечении столбца вектора Р0 и первой строки (360);
2) в табл. 1.1 на пересечении столбца вектора Р3 и первой строки (12);
3) в табл. 1.1 на пересечении столбца вектора Р0 и второй строки (24).
360 -12 • 24 = 72. Аналогично находим элементы столбцов Р1, Р2, Р5.
Новый опорный план X = (0,24,0,72,0,108)T и значения ’j и F’0


  • Имя файла: lineynoe-programmirovanie.pptx
  • Количество просмотров: 126
  • Количество скачиваний: 0