Что такое findslide.org?

FindSlide.org - это сайт презентаций, докладов, шаблонов в формате PowerPoint.


Для правообладателей

Обратная связь

Email: Нажмите что бы посмотреть 

Яндекс.Метрика

Презентация на тему Планирование научного исследования в медицине

«Одна из самых удручающих обязанностей редактора медицинского журнала – необходимость отвергать исследования, основанные на хорошей идее, но безнадежно испорченные плохой методологией»Стефан ЛокРедактор Британского медицинского журнала
http://prezentacija.biz/medicinskie-prezentacii/prezentacii-po-nevrologii/Презентации по неврологииСкачать бесплатные готовые презентации Планирование научного исследования в медицине «Одна из самых удручающих обязанностей редактора медицинского журнала – необходимость отвергать исследования, 1.	Сформулировать цель исследования Цель – это конечный желаемый результат, которого стремится добиться 2.	Определить задачи, которые необходимо выполнить для достижения цели исследования.Задача – отвечает на 1-я задача – проведение литературного обзора.Без тщательного изучения имеющейся литературы по выбранной 2-я задача – определение вида дизайна исследования.Виды дизайнов исследования:Рандомизированное контролируемое испытание (РКИ) Когортное исследование – когда целью ставится определение прогноза в какой либо группе Исследование случай-контроль – применяется для уточнения связи гипотетически причинного фактора с развитием Поперечное исследование – проводится для ответа на какой либо клинический вопрос.Пример: заболеваемость 3-я задача – определение Объекта исследования и формулирование критериев включения и исключения 4-я задача – определение Исследуемых признаков объекта Пример: Топическое расположение очага инсульта, 5-я задача – определение объема выборки.Формула для определения объема выборки для двух Среднее квадратическое отклонение: мера разброса признака в выборке.уточняется либо по данным литературы,Либо План научного исследования1. Сформулировать цель исследования. 2. Определить задачи, которые необходимо выполнить
Слайды презентации

Слайд 2 «Одна из самых удручающих обязанностей редактора медицинского журнала

«Одна из самых удручающих обязанностей редактора медицинского журнала – необходимость отвергать

– необходимость отвергать исследования, основанные на хорошей идее, но

безнадежно испорченные плохой методологией»

Стефан Лок
Редактор Британского медицинского журнала


Слайд 3 1. Сформулировать цель исследования

Цель – это конечный желаемый

1.	Сформулировать цель исследования Цель – это конечный желаемый результат, которого стремится

результат, которого стремится добиться исследователь.

Пример: «Уточнение частоты и характера

расстройств сна у пациентов с ОНМК».


Слайд 4 2. Определить задачи, которые необходимо выполнить для достижения цели

2.	Определить задачи, которые необходимо выполнить для достижения цели исследования.Задача – отвечает

исследования.
Задача – отвечает на вопросы «Как?», «Что делать?».

Пример: «1.

Необходимо произвести литературный поиск, по вопросу нарушения сна у пациентов с ОНМК
2. ………………………………………………….»


Слайд 5 1-я задача – проведение литературного обзора.
Без тщательного изучения

1-я задача – проведение литературного обзора.Без тщательного изучения имеющейся литературы по

имеющейся литературы по выбранной теме невозможно провести действительно стоящее

исследование!

Кроме того, проведя литературный обзор можно избежать следующих распространенных ошибок:
- Тема исследования не представляет научного интереса
- Исследование неоригинально, т.е. уже проведено ранее другими учеными

Слайд 6 2-я задача – определение вида дизайна исследования.
Виды дизайнов

2-я задача – определение вида дизайна исследования.Виды дизайнов исследования:Рандомизированное контролируемое испытание

исследования:
Рандомизированное контролируемое испытание (РКИ) – «золотой» стандарт медицинских исследований.

Участников

исследования случайным образом распределяют по группам: одни попадают в опытную группу, другие в контрольную. За счет рандомизации, группы идентичны по всем параметрам, кроме изучаемого влияния.
РКИ применяют при проверке эффективности различных препаратов, методов лечения и т.д.

Слайд 7 Когортное исследование – когда целью ставится определение прогноза

Когортное исследование – когда целью ставится определение прогноза в какой либо

в какой либо группе людей с воздействием на нее

определенного фактора (Заболевание, последствия лечения, наследственный дефект).

Набирают 2 или более групп пациентов, группы различаются по воздействию определенного фактора. В дальнейшем эти группы наблюдают, отмечая, какие исходы развиваются в исследуемых группах. Обычно период наблюдения – годы или десятки лет, поскольку, как правило, именно столько времени требуется для развития исходов.

Слайд 8 Исследование случай-контроль – применяется для уточнения связи гипотетически

Исследование случай-контроль – применяется для уточнения связи гипотетически причинного фактора с

причинного фактора с развитием определенного состояния.

Пациентов перенесших воздействие причинного

фактора («случаи») сравнивают с контрольными пациентами, выявляя при этом качественные и количественные различия в развитии изучаемого состояния (Обе группы идентичны по всех параметрам, кроме исследуемого фактора.

Пример: Группа «случай» - пациенты с ОНМК, группа контроля – пациенты той же возрастной группы и наличием тех же фоновых заболеваний, но без ОНМК. Исследуемое состояние – нарушение сна.


Слайд 9 Поперечное исследование – проводится для ответа на какой

Поперечное исследование – проводится для ответа на какой либо клинический вопрос.Пример:

либо клинический вопрос.

Пример: заболеваемость в определенной группе людей и

т.д.


Слайд 10 3-я задача – определение Объекта исследования и формулирование

3-я задача – определение Объекта исследования и формулирование критериев включения и

критериев включения и исключения его из работы.
Пример: Объект исследования

– пациент в остром периоде ишемического инсульта.
Критерии включения – возраст от 25 до 80 лет, наличие речевого контакта.
Критерии исключения – сопутствующие тяжелые аритмии, острая воспалительная патология, нарушение уровня сознания.


Слайд 11 4-я задача – определение Исследуемых признаков объекта

Пример: Топическое

4-я задача – определение Исследуемых признаков объекта Пример: Топическое расположение очага

расположение очага инсульта, объем поражения, наличие очаговых неврологических расстройств,

качество сна и т.д.


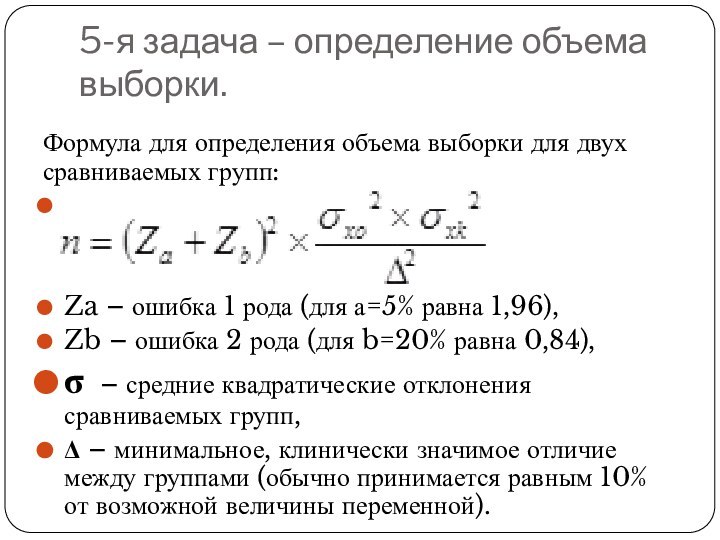
Слайд 12 5-я задача – определение объема выборки.
Формула для определения

5-я задача – определение объема выборки.Формула для определения объема выборки для

объема выборки для двух сравниваемых групп:




Za – ошибка 1 рода (для а=5% равна 1,96),
Zb – ошибка 2 рода (для b=20% равна 0,84),
σ – средние квадратические отклонения сравниваемых групп,
Δ – минимальное, клинически значимое отличие между группами (обычно принимается равным 10% от возможной величины переменной).

Слайд 13 Среднее квадратическое отклонение: мера разброса признака в выборке.
уточняется

Среднее квадратическое отклонение: мера разброса признака в выборке.уточняется либо по данным

либо по данным литературы,
Либо посте проведения пилотного исследования (с

включением около 10-15 человек)

  • Имя файла: planirovanie-nauchnogo-issledovaniya-v-meditsine.pptx
  • Количество просмотров: 191
  • Количество скачиваний: 0