Что такое findslide.org?

FindSlide.org - это сайт презентаций, докладов, шаблонов в формате PowerPoint.


Для правообладателей

Обратная связь

Email: Нажмите что бы посмотреть 

Яндекс.Метрика

Презентация на тему Теоретические основы аналитической химии

Содержание

Скорость химической реакции и химическое равновесиеСкоростью химической реакции называется изменение концентрации веществ в ходе реакции в единицу времени:Кинетическое уравнение реакции:V = к∙[A]·[B] – выражение ЗДМДля обратимой реакции A + B ↔ C + D в соответствии
Теоретические основы аналитической химии Скорость химической реакции и химическое равновесиеСкоростью химической реакции называется изменение концентрации веществ Основные положения теории растворов электролитов. Процесс электролитической диссоциации изображают химическими уравнениями, например:Степень Константа диссоциации слабого электролитаКонстанта равновесия, отвечающая диссоциации слабого электролита, называется константой диссоциации Закон разбавления ОствальдаПри разбавлении степень диссоциации увеличивается– активность данного иона– коэффициент активности иона Ионная сила раствора Кислотно-основные равновесия в водных растворахВ соответствие с протолитической теорией Бренстеда и Лоури Кислотно-основные равновесия в водных растворахСогласно современным представлениям в воде осуществляется протолитическое равновесие Кислотно-основные равновесия в водных растворахpH = 7, нейтральная средаpH < 7, кислая ИПО для некоторых индикаторов Действие одноименнных ионов Степень диссоциации слабого электролита понижается при введении в раствор Буферные растворыКоличественной характеристикой способности буферного раствора поддерживать заданную величину pH является буферная Гидролиз солейКоличественно гидролиз характеризуется степенью гидролиза h, которая равна отношению числа прогидролизровавшихся Гидролиз солейПри этом, чем слабее образующаяся в результате гидролиза кислота (меньше Ka), Гидролиз солей3. Гидролиз солей, содержащих катион слабого однокислотного основания и анион слабой Гидролиз солейТак как Kа1 > Ka2, то Kh1 > Kh2Na2S, K2CO3, Na2SO3, Na2C2O4K3PO4, Na3AsO4, Na3SbO3 Произведение растворимостиГетерогенная (неоднородная) система – это система, состоящая из нескольких гомогенных фаз, Произведение растворимостиПравило произведения растворимости: произведение активностей ионов в степенях, равных стехиометрическим коэффициентам, Произведение растворимостиРастворимость зависит1. от природы малорастворимого соединения,2. природы растворителя,3. температуры,4. давления,5. присутствия Произведение растворимостиПроизведение растворимости является одной из основных характеристик малорастворимых электролитов и по
Слайды презентации

Слайд 2 Скорость химической реакции и химическое равновесие
Скоростью химической реакции

Скорость химической реакции и химическое равновесиеСкоростью химической реакции называется изменение концентрации

называется изменение концентрации веществ в ходе реакции в единицу

времени:


Кинетическое уравнение реакции:
V = к∙[A]·[B] – выражение ЗДМ
Для обратимой реакции A + B ↔ C + D в соответствии с ЗДМ



Тогда в момент равновесия
Концентрационная константа равновесия









Слайд 3 Основные положения теории растворов электролитов.
Процесс электролитической диссоциации

Основные положения теории растворов электролитов. Процесс электролитической диссоциации изображают химическими уравнениями,

изображают химическими уравнениями, например:


Степень электролитической диссоциации


По способности к диссоциации

электролиты разделяют на 3 группы:
1. сильные электролиты (α = 1)
2. слабые электролиты (α < 1)
3. электролиты средней силы.
Общая концентрация ионов в растворе сi
ci = m∙α∙C
Al2(SO4)3 → 2Al3+ + 3SO42- (α = 1) c(Al3+) = 2∙1∙0,1 = 0,2 моль/л
c(SO42-) = 3∙1∙0,1 = 0,3 моль/л





Слайд 4 Константа диссоциации слабого электролита

Константа равновесия, отвечающая диссоциации слабого

Константа диссоциации слабого электролитаКонстанта равновесия, отвечающая диссоциации слабого электролита, называется константой диссоциации

электролита, называется константой диссоциации



Слайд 5 Закон разбавления Оствальда




При разбавлении степень диссоциации увеличивается
– активность

Закон разбавления ОствальдаПри разбавлении степень диссоциации увеличивается– активность данного иона– коэффициент активности иона Ионная сила раствора

данного иона
– коэффициент активности иона

Ионная сила раствора


Слайд 6 Кислотно-основные равновесия в водных растворах
В соответствие с протолитической

Кислотно-основные равновесия в водных растворахВ соответствие с протолитической теорией Бренстеда и

теорией Бренстеда и Лоури все частицы, способные при ионизации

отщеплять протон, называются кислотами, все частицы, способные присоединять протон – основаниями.
Кислоты HCN (к) ↔ H+ + CN- (осн)
HS- (к) ↔ H+ + S2- (осн)
Основания CN- (осн) + H+ ↔ HCN (к)
NН3 (осн) + H+ ↔ NH4+ (к)
Такие кислоты и основания, находящиеся в кислотно-основном равновесии, называются сопряженными, то есть HCN и CN- - сопряженные кислота и основание, аммиак и ион аммония – сопряженные основание и кислота.
Амфолит (амфотерное вещество)
НСО3- ↔ Н+ + СО32-
НСО3- + Н+ ↔ Н2СО3



Слайд 7 Кислотно-основные равновесия в водных растворах
Согласно современным представлениям в

Кислотно-основные равновесия в водных растворахСогласно современным представлениям в воде осуществляется протолитическое

воде осуществляется протолитическое равновесие – автопротолиз воды:
Н2О +

Н2О ↔ Н3О+ + ОН- или упрощенно: Н2О ↔ Н+ + ОН-
Концентрационная константа диссоциации

При температуре 298 K (250С) значение , а молярная концентрация воды в чистой воде




Величина KW называется константа автопротолиза воды или ионное произведение воды. При повышении температуры степень ионизации воды увеличивается и значение константы автопротолиза растет.





Слайд 8 Кислотно-основные равновесия в водных растворах



pH = 7, нейтральная

Кислотно-основные равновесия в водных растворахpH = 7, нейтральная средаpH < 7,

среда
pH < 7, кислая среда
pH > 7, щелочная среда


Для контроля за кислотностью среды при проведении химических реакций используют кислотно-основные индикаторы
Каждый индикатор характеризуется интервалом перехода окраски (ИПО), который зависит от природы индикатора, и представляет собой область рН, в которой происходит изменение окраски индикатора.


.


Слайд 9 ИПО для некоторых индикаторов

ИПО для некоторых индикаторов

Слайд 10 Действие одноименнных ионов
Степень диссоциации слабого электролита понижается

Действие одноименнных ионов Степень диссоциации слабого электролита понижается при введении в

при введении в раствор какого-либо сильного электролита, содержащего одноименный

с ним ион.



Свойства некоторых растворов сохранять практически постоянную концентрацию ионов водорода при добавлении небольших количеств кислоты, щелочи, а также при разбавлении, называют буферным действием, а растворы, которые обладают таким свойством – буферными растворами.
ацетатный буферный раствор – смесь уксусной кислоты и ацетата натрия , аммонийный буферный раствор – смесь аммиака и хлорида аммония.




Слайд 11 Буферные растворы
Количественной характеристикой способности буферного раствора поддерживать заданную

Буферные растворыКоличественной характеристикой способности буферного раствора поддерживать заданную величину pH является

величину pH является буферная емкость, под которой понимают количество

молей сильной кислоты или сильного основания, прибавление которого к 1 л буферного раствора изменяет его pH на единицу.

Протолитические равновесия в растворах солей (гидролиз солей).
Гидролиз солей – это взаимодействие ионов растворенной соли с молекулами воды (ионами Н+ и ОН-, возникающими при диссоциации воды Н2О ↔ Н+ + ОН-), в результате которого образуются малодиссоциированные соединения (слабые кислоты и слабые основания).
Реакция гидролиза процесс обратимый и в растворе устанавливается химическое равновесие между продуктами реакции и исходным соединением, которое характеризуется соответствующей константой равновесия – константой гидролиза Kh.



Слайд 12 Гидролиз солей
Количественно гидролиз характеризуется степенью гидролиза h, которая

Гидролиз солейКоличественно гидролиз характеризуется степенью гидролиза h, которая равна отношению числа

равна отношению числа прогидролизровавшихся частиц nгидр к общему числу

исходных ионов nисх и численно выражается в долях единицы или процентах(%):



Степень гидролиза увеличивается с уменьшением концентрации гидролизующейся соли (разбавлением) и с ростом температуры (нагревание).
Гидролизу в водных растворах подвергаются соли, содержащие катионы слабых оснований и анионы слабых кислот.
1. Гидролиз солей, содержащих катион сильного основания и анион слабой одноосновной кислоты (МА). Такие соли нацело диссоциируют в водном растворе с образованием катиона сильного основания М+ и аниона слабой кислоты А-: МА → М+ + А-
Анион слабой кислоты гидролизуется по уравнению:
А- + Н2О ↔ НА + ОН- (pH > 7)


Слайд 13 Гидролиз солей



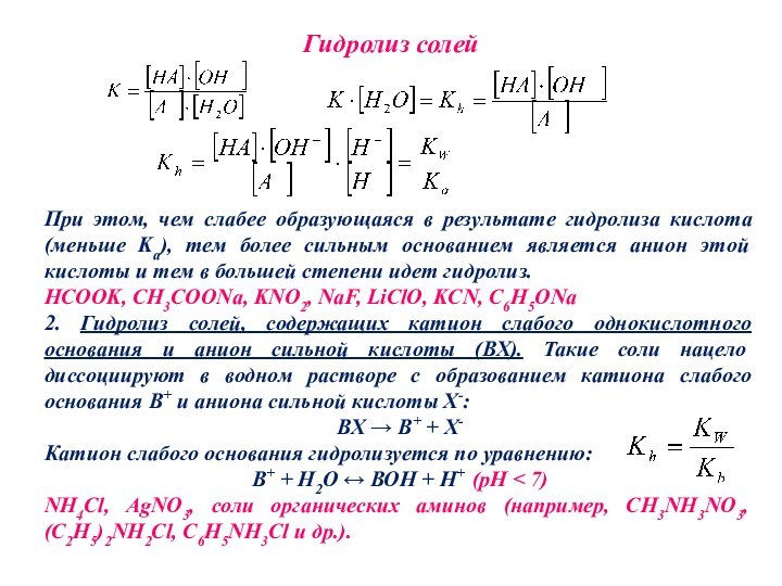
При этом, чем слабее образующаяся в результате

Гидролиз солейПри этом, чем слабее образующаяся в результате гидролиза кислота (меньше

гидролиза кислота (меньше Ka), тем более сильным основанием является

анион этой кислоты и тем в большей степени идет гидролиз.
НСООK, СН3СООNa, KNO2, NaF, LiClO, KCN, С6Н5ОNa
2. Гидролиз солей, содержащих катион слабого однокислотного основания и анион сильной кислоты (ВХ). Такие соли нацело диссоциируют в водном растворе с образованием катиона слабого основания В+ и аниона сильной кислоты Х-:
ВХ → В+ + Х-
Катион слабого основания гидролизуется по уравнению:
В+ + Н2О ↔ ВОН + Н+ (pH < 7)
NH4Cl, AgNO3, соли органических аминов (например, CH3NH3NO3, (C2H5)2NH2Cl, C6H5NH3Cl и др.).





.


Слайд 14 Гидролиз солей
3. Гидролиз солей, содержащих катион слабого однокислотного

Гидролиз солей3. Гидролиз солей, содержащих катион слабого однокислотного основания и анион

основания и анион слабой одноосновной кислоты (ВА). Гидролиз такого

типа солей происходит с участием обоих ионов, входящих в состав соли:
В+ + А- + Н2О ↔ ВОН + НА




NH4CN, NH4ClO, AgNO2, CH3COONH4, C6H5NH3F и др.
4. Гидролиз солей, содержащих катион сильного однокислотного основания и анион слабой многоосновной кислоты (МnА).
Соли М2А нацело диссоциируют в водном растворе с образованием катиона сильного основания М+ и аниона слабой двухосновной кислоты А2-, который гидролизуется ступенчато по уравнениям:
А2- + Н2О ↔ НА- + ОН- (I ступень)
НА- + Н2О ↔ Н2А + ОН- (II ступень) pH > 7




Слайд 15 Гидролиз солей


Так как Kа1 > Ka2, то Kh1

Гидролиз солейТак как Kа1 > Ka2, то Kh1 > Kh2Na2S, K2CO3, Na2SO3, Na2C2O4K3PO4, Na3AsO4, Na3SbO3

> Kh2
Na2S, K2CO3, Na2SO3, Na2C2O4
K3PO4, Na3AsO4, Na3SbO3


Слайд 16 Произведение растворимости
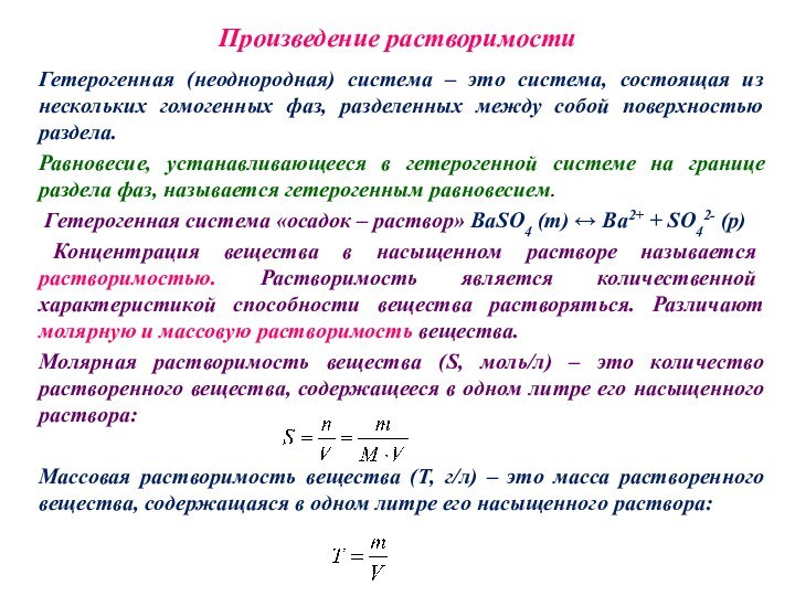
Гетерогенная (неоднородная) система – это система, состоящая

Произведение растворимостиГетерогенная (неоднородная) система – это система, состоящая из нескольких гомогенных

из нескольких гомогенных фаз, разделенных между собой поверхностью раздела.
Равновесие,

устанавливающееся в гетерогенной системе на границе раздела фаз, называется гетерогенным равновесием.
Гетерогенная система «осадок – раствор» BaSO4 (т) ↔ Ba2+ + SO42- (р)
Концентрация вещества в насыщенном растворе называется растворимостью. Растворимость является количественной характеристикой способности вещества растворяться. Различают молярную и массовую растворимость вещества.
Молярная растворимость вещества (S, моль/л) – это количество растворенного вещества, содержащееся в одном литре его насыщенного раствора:

Массовая растворимость вещества (Т, г/л) – это масса растворенного вещества, содержащаяся в одном литре его насыщенного раствора:









Слайд 17 Произведение растворимости
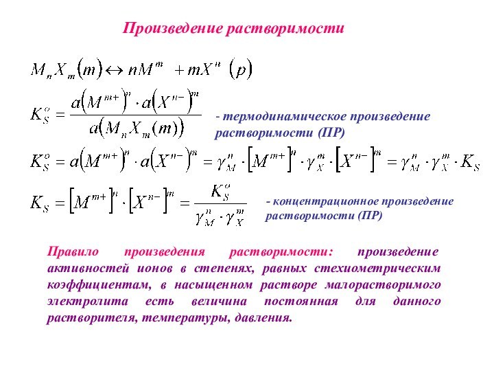
Правило произведения растворимости: произведение активностей ионов в

Произведение растворимостиПравило произведения растворимости: произведение активностей ионов в степенях, равных стехиометрическим

степенях, равных стехиометрическим коэффициентам, в насыщенном растворе малорастворимого электролита

есть величина постоянная для данного растворителя, температуры, давления.

- термодинамическое произведение растворимости (ПР)

- концентрационное произведение растворимости (ПР)


Слайд 18 Произведение растворимости
Растворимость зависит
1. от природы малорастворимого соединения,
2. природы

Произведение растворимостиРастворимость зависит1. от природы малорастворимого соединения,2. природы растворителя,3. температуры,4. давления,5.

растворителя,
3. температуры,
4. давления,
5. присутствия в растворе других электролитов (как

имеющих, так и не имеющих одноименные ионы с данным малорастворимым соединением),
6. а также различных веществ, вступающих с ионами осадка в реакции нейтрализации, комплексообразования и другие химические реакции.

  • Имя файла: teoreticheskie-osnovy-analiticheskoy-himii.pptx
  • Количество просмотров: 223
  • Количество скачиваний: 0
- Предыдущая Стивен Хокинг
Следующая - Rare animals